1968 Ford AM-FM Stereo Overhaul : 13 Repair - Volume Control Test & Video
2023, November 14
1 - 2 - 3 - 4 - 5 - 6 - 7 - 8 - 9 - 10 - 11 - 12 - 13 - 14 - 15 - 16 - 17 - 18Radio Overhaul - Repair page 10

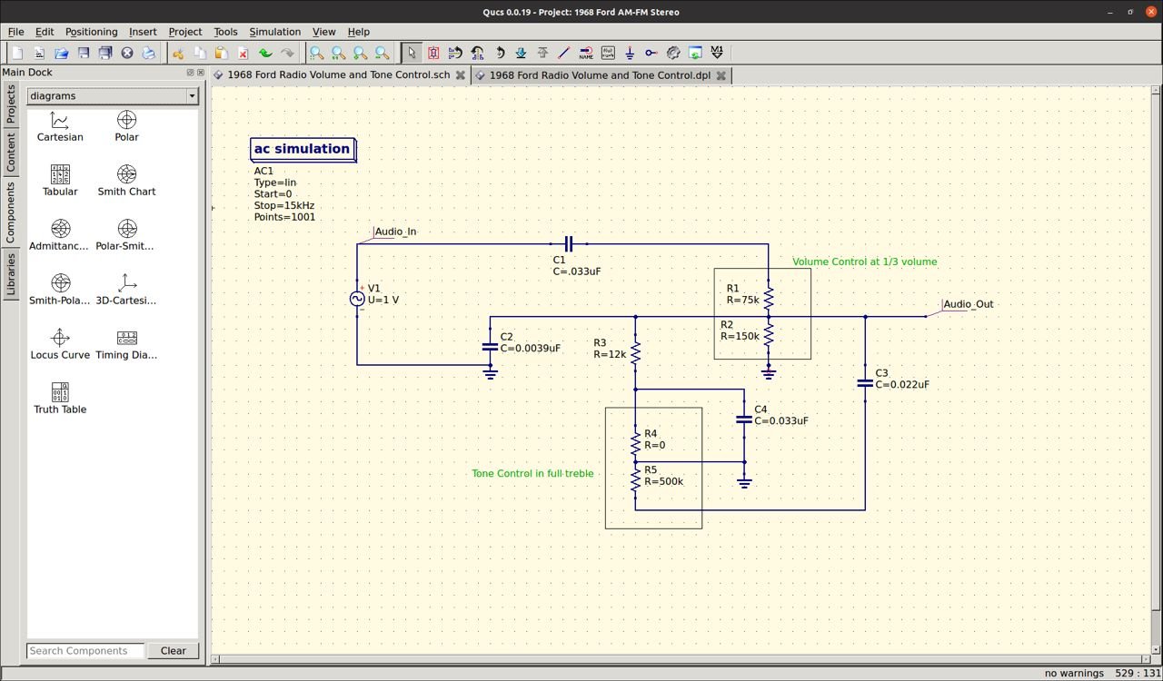
Now I've set the tone control to full treble (max clockwise). Let's see what this does.

Well all it really did was attenuate the bass. Looking a little closer.

It just killed the low bass chiefly.
And this is exactly what I'm hearing in the lab using the monitor speakers. This simulation proves a couple things.
1.) This is how the radio was designed and is not a fault. 2.) The cars original factory speakers were such that they probably further enhanced mid and highs for the tone/bass control to really only affect the low frequency range. 3.) Since even if you had the factory speakers, they would be so dried out and decrepit by now you'd have to use an aftermarket speaker which more than likely wouldn't have the sonic characteristic as the originals, so you would need to use an external equalizer and amplifier.
Spoiler: The upgraded total sound system is in fact using equalizers, amplifiers, fader control, antenna injection of ancillary audio input and very probably reverberation along with this 1968 head unit. But the head unit must work extremely well first otherwise all the rest is meaningless if you put a garbage signal into it.

Back to the head unit. I replaced the disintegrating film capacitors on the volume control board with Nichicon film capacitors (yellow ones).

And here we are back together..... again, for another test. This time we are going to use one of the equalizers and amplifier that's going in the car. Now in order to do that. I need to convert the low output impedance of the radio back to a higher impedance to feed into the equalizer. So I have two line matching transformers, one for each channel.
I temporary put the front plastic cover on this radio, I will use the plastic cover and knobs from the radio in the XL as those are in really nice shape. I put the cover on, because the LED back light is otherwise really bright.

It's messy but it's working really well at this point and it still needs an electrical alignment and the power output transistors changed.
Both left and right speakers track in volume up to stupid loud levels, so that's fixed and of course the EQ corrects the flat response for these speakers.
Since the proof is always in the pudding. I offer the pudding.
Here's a video of it playing at this point. 1968 Radio Play
Mind you I'm using my still camera and it's limited video feature. Your playback may vary in quality, but in person it sounds pretty darn good for once beat up and left for dead radio.
Click here to continue to part 14